菠菜手艺交流论坛

【印象包河】国家旅游局宣布十一沐日旅游“红黑榜”,,谁好谁差一目了然

宣布日期:2016-10-09 作者/编辑: 浏览次数:3102

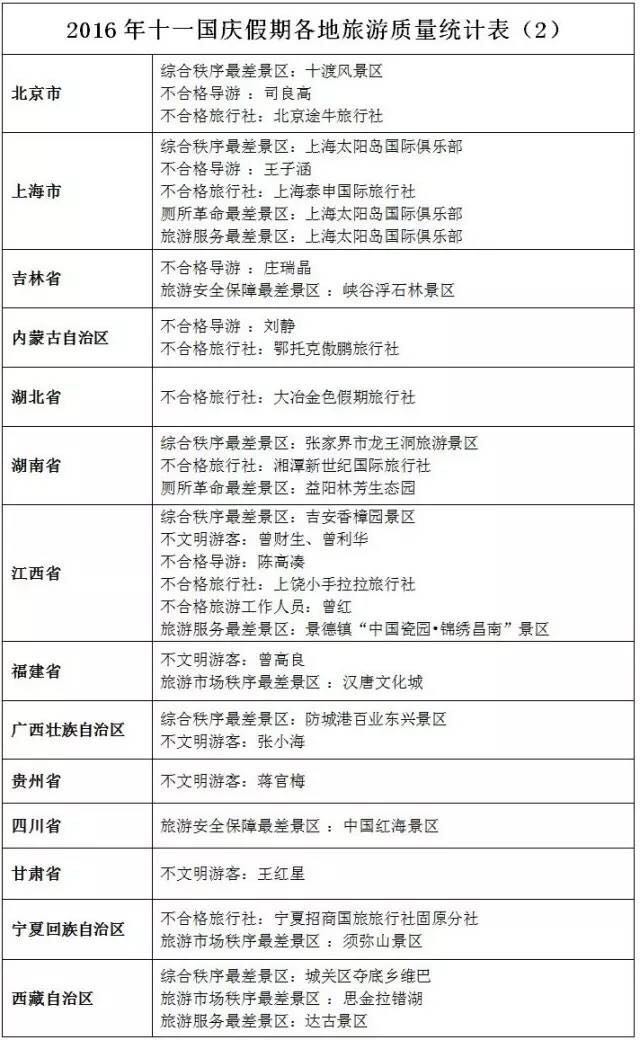
2016年国庆沐日在欢喜祥和中落幕。。。七天长假,,5.93亿人次出游,,无重大纠纷事务,,无重特大清静事故报告。。。平稳有序的旅游市场背后,,离不开各级旅游主管部分、谋划单位和宽大旅游人的配合起劲。。。10月9日,,国家旅游局宣布十一沐日旅游“红黑榜”,,集中表扬一批最佳景区、优异旅行社、优异导游、优异旅游事情职员和文明游客,,同时也对沐日时代茅厕革命滞后、情形脏乱、治理杂乱、效劳卑劣的旅游谋划单位和从业职员以及不文明游客举行了曝光。。。

十一沐日旅游“红黑榜”由各地旅游主管部分凭证外地沐日旅游市场秩序情形提供信息汇总而成。。。“红黑榜”涵盖景区、旅行社、旅游事情职员、导游、游客五大类,,其中景区又分综合秩序和茅厕革命、旅游市场秩序、旅游清静包管、旅游效劳四个专项,,所有榜单共九大项,,“红榜”为最佳(或优异),,“黑榜”为最差(或缺乏格、不文明),,笼罩天下31个省区市和新疆生产建设兵团。。。

“红榜”榜单上,,因流量管控得力、旅游秩序平稳、效劳治理规范等缘故原由,,

433486636670726198.jpg


109141847593457220.jpg



 

在所有上榜的景区中,,合肥菠菜技术交流论坛国家森林公园依附优异的茅厕革命效果,,跻身安徽省茅厕革命最佳景区。。。在景区茅厕窗明几净、清洁整齐的背后,,是事情职员不辞辛勤的支付。。。这次评选是对合肥菠菜技术交流论坛国家森林公园,,也是对合肥印象包河旅游公司的充分一定。。。

չ壨ϲԭ42.6m-01.jpg

չ壨԰42.6m-02.jpg

IMG_9037.JPG

IMG_9081.JPG

X
【网站地图】【sitemap】